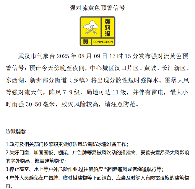
局地阵风11级!武汉发布强对流黄色预警
武汉发布强对流黄色预警,预计局部地区将出现阵风达11级的情况,市民需做好防范措施,注意强风可能带来的安全隐患,避免在室外逗留,相关部门需密切关注气象变化,及时采取应对措施,确保人民群众生命财产安全。
(来源:武汉市气象台)
文章版权及转载声明
作者:访客本文地址:https://huii.cc/show/2183.html发布于 2025-08-09 17:51:36
文章转载或复制请以超链接形式并注明出处麻辣财经
武汉发布强对流黄色预警,预计局部地区将出现阵风达11级的情况,市民需做好防范措施,注意强风可能带来的安全隐患,避免在室外逗留,相关部门需密切关注气象变化,及时采取应对措施,确保人民群众生命财产安全。
(来源:武汉市气象台)
作者:访客本文地址:https://huii.cc/show/2183.html发布于 2025-08-09 17:51:36
文章转载或复制请以超链接形式并注明出处麻辣财经
还没有评论,来说两句吧...